北航新闻网10月31日电 北京时间2024年10月31日,《Nature》杂志报道了北京欧美大片ppt免费大全化学学院程群峰教授课题组和北京大学口腔医学院邓旭亮教授课题组在二维纳米复合材料连续化制备及骨再生应用研究领域取得的最新进展:《Scalable ultrastrong MXene films with superior osteogenesis》,该工作开发了卷对卷辅助刮涂结合有序界面交联的新策略,实现了高性能MXene纳米复合薄膜材料的连续化制备,开辟了MXene纳米复合薄膜材料在骨再生领域的新应用。这项研究解决了高性能二维纳米复合材料连续化制备的长期挑战,为其他二维纳米材料的高性能规模化组装及应用研究提供了新思路【Nature, 2024, 634, 1103】。北京欧美大片ppt免费大全化学学院万思杰副教授、北京大学口腔医学院陈英副研究员为第一作者,北京欧美大片ppt免费大全化学学院程群峰教授、北京大学口腔医学院邓旭亮教授为通讯作者,北京欧美大片ppt免费大全化学学院为第一单位。


石墨烯、碳化钛MXene等二维纳米材料具有优异的力学、电学、光热转换和生物相容性,在航空航天、柔性电子、生物医学等领域具有重要应用前景。如何将二维纳米材料连续化组装成宏观高性能纳米复合材料,是实现这些应用亟需解决的关键科学问题。虽然刮涂、涂布、滴涂等方法初步解决了二维纳米材料分散、取向等问题,但是湿法组装过程中溶剂挥发诱导的毛细收缩,易造成二维纳米材料起皱,从而产生孔隙缺陷,大幅降低二维纳米材料层间载荷和电子传递能力,导致二维纳米复合材料的宏观力学和电学性能远低于预期值,且重复性差,限制了实际应用。
程群峰教授课题组在2021年利用聚焦离子束/扫描电镜和纳米X射线断层扫描技术三维重构了二维纳米复合材料的微观结构,首次发现并实验证实了因毛细收缩产生的孔隙结构【Science 2021, 374, 96】,并开发了氢键和共价键有序界面交联致密化策略,制备了高强度抗氧化MXene纳米复合薄膜材料。2024年程群峰教授课题组先后创新性地提出了“纳米限域水抑制毛细收缩”和“液态金属交联”致密化策略,分别制备了高强、优异电化学储能石墨烯纳米复合薄膜材料【Science 2024, 383, 771】以及高强、高效电磁屏蔽MXene纳米复合薄膜材料【Science 2024, 385, 62】。
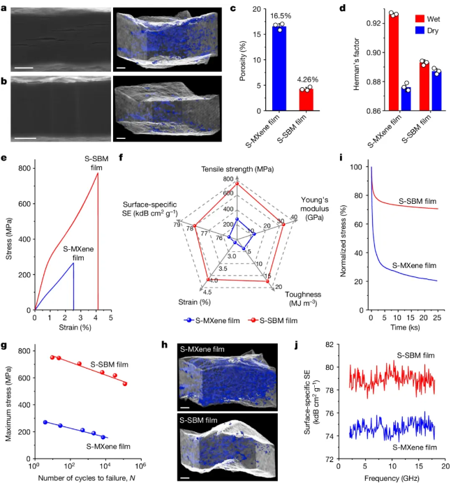
为了进一步实现高性能二维纳米复合薄膜材料的连续化制备,该工作创新性地开发了卷对卷辅助刮涂结合有序界面交联的新策略。首先将MXene纳米片和丝胶蛋白(SS)混合溶胶通过卷对卷辅助刮涂,连续化组装成氢键交联MXene(S-HBM)薄膜;然后浸泡在氯化锌(ZnCl2)溶液中进行离子交联,从而规模化制备有序交联MXene(S-SBM)薄膜(图1a-d)。相比于文献报道的其他MXene薄膜材料,该SBM薄膜具有更高的拉伸强度(755MPa)、韧性(17.4 MJ m-3)和比电磁屏蔽性能(78,000 dB cm2 g-1)。此外,该SBM薄膜比商用引导骨再生(GBR)薄膜具有更高的体内成骨效率(8周新生骨体积分数高达77.4%),在临床骨修复领域具有重要应用前景。

图1 卷对卷辅助刮涂结合有序界面交联策略实现高性能MXene薄膜的连续化制备
纳米X射线断层扫描三维重构结果表明,S-SBM薄膜相比未交联MXene(S-MXene)薄膜具有更小的孔隙率(图2a-c);广角X射线散射结果表明,S-SBM薄膜在干燥过程中可以更有效地保持湿态规整取向结构(图2d)。这些结果证实有序交联过程可以抑制MXene纳米片在干燥过程中的毛细收缩,从而规整密实组装MXene纳米片。由于较强的界面作用和规整密实的结构,S-SBM薄膜相比S-MXene薄膜具有更高的拉伸强度(755 ± 22 MPa,图2e、f)、杨氏模量(32.9 ± 1.9 GPa)、韧性(17.4 ± 0.5 MJ m-3)、耐疲劳(图2g)、抗应力松弛(图2i)以及电磁屏蔽性能(78,000 ± 800 dB cm2 g-1,图2j)。此外,对循环拉伸前后的MXene薄膜进行纳米X射线断层扫描三维重构(图2h),首次证实了有序界面交联作用可以大幅抑制二维纳米复合材料内的裂纹扩展。

图2 S-SBM薄膜的结构以及力学和电学性能表征
由于密实的结构可以阻止氧气和水分子渗入MXene纳米片层间,延缓氧化作用,因此在潮湿空气中,S-SBM薄膜相比S-MXene薄膜具有更稳定的导电(图3a)、电磁屏蔽(图3b)和光热转换(图3c)性能。此外,S-SBM薄膜的表面温度与红外光强呈正相关(图3d),且具有较好的光热转换稳定性(图3e)。

图3 S-SBM薄膜的抗氧化和光热转换性能
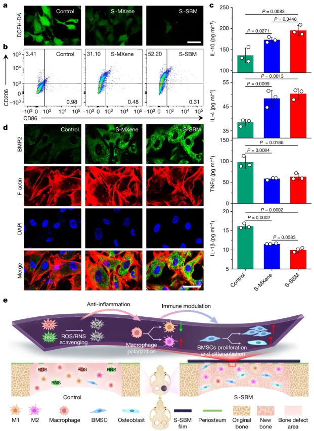
此外,该工作创新性地开辟了高强度S-SBM薄膜在骨再生领域的新应用。S-MXene和S-SBM薄膜表面培养的骨髓间充质干细胞(BMSCs),自由铺展且细胞骨架清晰可见(图4a),表明它们具有优异的生物相容性;相比于S-MXene和SS薄膜,S-SBM薄膜表面培养的BMSCs数目更多(图4b),表明MXene纳米片和SS分子可以协同促进BMSCs增殖。此外,将S-MXene和S-SBM薄膜作为引导骨再生(GBR)薄膜,植入大鼠颅骨缺损表面8周,发现S-MXene薄膜破碎,而S-SBM薄膜保持结构完整,表明S-SBM薄膜具有更好的屏障作用;相比于空白对照组,S-MXene和SS组具有更多的新生骨(图4c-f),表明MXene纳米片和SS分子具有较好的成骨性能;由于优异的屏障效应以及MXene和SS分子协同促成骨作用,S-SBM组具有最高的体内成骨效率(77.4 ± 3.5%)和骨密度(692 ± 12 mg cm-3)。

图4 S-SBM薄膜的生物相容性和体内骨再生性能
通过体内和体外实验,该工作创新性地从抗炎和免疫调节方面揭示了S-SBM薄膜的高效促成骨机制(图5e)。当S-SBM薄膜植入大鼠颅骨缺损表面时,MXene纳米片和SS分子可以协同消除活性氧和活性氮(图5a),促进M2型巨噬细胞极化(图5b),并减轻炎症(图5c),从而协同促进BMSCs的增殖和成骨向分化(图5d)。这种独特的微环境调控成骨机制,为发展新型骨再生材料提供了理论指导。

图5 S-SBM薄膜的成骨机制
这项开创性研究成果对高分子二维纳米复合材料研究领域的发展具有里程碑的意义,其核心是发展了高性能高分子二维纳米复合材料连续化制备新技术,解决了高分子二维纳米复合材料应用长期面临的瓶颈问题,开辟了高分子二维纳米复合材料在骨再生领域的新应用,不仅为其他二维纳米材料的高性能规模化组装及应用研究提供了新思路,也为新型临床骨再生材料的研发开辟了新方向。
该工作得到北京大学口腔医学院邓旭亮教授和陈英副研究员的大力合作和帮助。苏州大学周柯副教授在理论计算方面提供了帮助,部分模拟计算和性能表征得到北航高性能计算中心和中国科学技术大学苏州高等研究院理化分析平台的大力支持,上海光源BL18B线站提供了同步辐射表征。该研究工作得到国家杰出青年科学基金(52125302)、国家重点研发计划(2021YFA0715700)、国家自然科学基金委项目(22075009、52350012、82201021、U22A20160、82221003、52003011、52373066、81991505)、北京市科技新星计划(20230484326)、北京市研究型病房卓越临床研究计划、北京市科委项目(221100007422088)、中国博士后创新人才支持计划(BX20220016)、中国博士后面上基金(2021M700006)、北京大学临床医学+X青年项目(PKU2022LCXQ022)、中央高校基本科研业务费、中国科协优秀中外青年交流计划、111引智计划(B14009)等项目的资助。
本研究链接:http://www.nature.com/articles/s41586-024-08067-8
程群峰教授课题组网站链接:
附:作者简介
第一作者

万思杰 北京欧美大片ppt免费大全化学学院副教授
北京欧美大片ppt免费大全化学学院副教授。2010年至2019年在北航先后获得学士和博士学位,师从江雷院士和程群峰教授,2019年至2022年北航卓百博士后,合作导师为吕广宏和程群峰教授。长期从事仿生二维纳米复合材料研究工作。以第一作者在Nature (1篇), Science (1篇), Nat. Mater. (1篇), Nat. Commun. (1篇), PNAS (2篇)等期刊发表24篇SCI论文,他引2600余次,H因子21,授权9项中国发明专利。获北京市科技新星计划、博士后创新人才支持计划、中国科协优秀中外青年交流计划等人才项目的资助,获小米青年学者、2DM新锐青年科学家奖、中国新锐科技人物杰出成就奖、中国复合材料学会优秀博士学位论文、宝钢优秀学生特等奖、北京市优秀毕业生等荣誉,主持国家自然科学基金面上项目、国家自然科学基金青年科学基金、中国博士后基金面上资助等项目。

陈英 北京大学口腔医学院副研究员
北京大学口腔医学院副研究员。2015年6月在中山大学光华口腔医学院获得口腔医学学士学位,2021年6月在北京大学口腔医学院获得口腔医学博士学位,导师为姜婷教授,2021年至2024年为北京大学博雅博士后,合作导师为邓旭亮教授。与北航江雷院士和程群峰教授团队保持长期合作,主要从事仿生纳米复合材料在骨再生领域的应用研究,以第一作者在Nature (1篇), Science (1篇), Nat. Mater. (1篇), Nat. Commun. (1篇), Matter (1篇), Adv. Funct. Mater. (1篇)等国际知名期刊发表9篇SCI论文,入选“中国博士后创新人才支持计划”,作为课题负责人主持国家自然科学基金青年科学基金、中国博士后科学基金面上项目一等资助和北京大学临床医学+X青年专项项目。获得北京大学医学部和北京大学优秀博士后、北京大学优秀科研奖、中华口腔医学会青年科学家报告一等奖等荣誉。
通讯作者

程群峰 北京欧美大片ppt免费大全化学学院教授、博士生导师
致力于高性能纳米复合材料的仿生设计与构筑研究,发现了纳米复合材料性能提升的关键科学问题,开发了绿色低碳制造纳米复合材料的新策略,创制了高性能纳米复合材料,取得原创性成果,为其应用奠定了理论基础。获科学探索奖、美团青山科技奖、北京市杰出青年中关村奖、茅以升北京青年科技奖、中国化学会青年化学奖等。担任中国复合材料学会纳米复合材料分会常务副主任;Chinese Chemical Letters、Biomaterials Advances、Giant等期刊编委。以通讯作者在Science (3篇), Nature (1篇), Nat. Mater. (1篇), Nat. Commun. (4篇), PNAS (5篇)等期刊发表论文100余篇,引用11000余次,H因子60,授权中国发明专利40余项,出版专著《仿生层状二维纳米复合材料》。

邓旭亮 北京大学口腔医学院院长、教授、主任医师
第十四届全国政协委员,中国医学科学院学部委员,北京大学口腔医学院院长,北京大学跨学部生物医学工程系常务副系主任。全国创新争先奖获得者,享受国务院政府特殊津贴。国自然科学基金创新研究群体项目负责人。科技部重点研发项目首席科学家。教育部“高等学校科学研究优秀成果奖”科技进步一等奖1项,中华口腔医学会科技奖励一等奖1项,华夏医学科技奖科学技术奖一等奖1项。获全国优秀科技工作者称号,光华工程科技奖青年奖。现任国家口腔医学中心主任,口腔生物材料和数字诊疗装备国家工程研究中心主任,国家药品监督管理局口腔材料重点实验室主任,国家口腔疾病临床医学研究中心副主任。在口腔生物修复材料领域取得了一系列原创性的研究成果,以通讯作者在Nature, Science, Nat. Mater., Nat. Commun., Adv. Mater.等期刊发表论文200余篇,引用6000余次,授权中国发明专利50余项。所研发的新型牙齿与颌骨修复材料取得系列国药局III类医疗器械注册证。
(素材来源:化学学院)
(审核:李建伟)
编辑:贾爱平